070
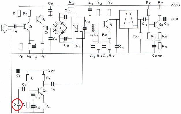
Een element X (links onderaan het schema) stelt voor:
a een kwartskristal wat zich inductief gedraagt
b het tekensymbool voor resonantie
c een Foster Seeley detector
d een kwartskristal wat zich capacitief gedraagt
Dit is het vetvangschema van een kristal (Ch is de houdercapaciteit).
Bij heel lage frequentie heeft de spoel een hele lage wisselstroomweerstand en wordt de impedantie bepaald door Cx en Ch en R, het kristal is dan dus capacitief.
Bij de serieresonantiefrequentie vormen L en Cx een kortsluiting en blijven alleen R en Ch over: het kristal is dan capacitief.
Iets boven de serieresonantiefrequentie is de wisselstroomweerstand van L iets groter dan die van Cx en heeft de linkertak een lage inductieve weerstand , kleiner dan die van Ch , het kristal is dan inductief.
Bij hogere frequentie neemt de wisselstroomweerstand van de linkerseriekring weer snel toe en gaat de stroom weer vooral door Ch , Dit gebeurt als we boven de parallelresonantiefrequentie komen: het kristal is dan weer capacitief.
Kort samengevat:
Zowel bij lage- als bij hoge frequenties is een kristal capacitief, alleen in het frequentiegebied tussen de resonantiefrequenties is het kristal inductief.
Antwoord C is dus juist.

.
┘
┘